Содержание
К категории органических соединений относится сахароза, которая получила большой спрос в быту и различных отраслях современной промышленности. Молекула этого вещества состоит из фруктозы и глюкозы. Сахароза содержится во многих ягодах, фруктах, а также плодах. Больше всего органического соединения в тростнике и сахарной свёкле. На уроках химии в 8 классе изучают принцип уравнения реакции гидролиза сахарозы, а также физические свойства этого углевода.
Краткое описание
Сахароза (общая формула — C12H22O11) относится к классу углеводов. Это органическое вещество является дисахаридом, так как состоит из двух моносахаридов: фруктозы и глюкозы. По внешнему виду сахароза представляет собой небольшие бесцветные кристаллы, которые под воздействием высоких температур превращаются в карамель. Температура плавления этого вещества — 186 °C.
Сахароза хорошо растворяется в этаноле и воде, хуже — в метаноле. C12H22O11 никак не реагирует на диэтиловый эфир. Мальтоза — солодовый сахар, 4-о-α-D-глюкопиранозил-D-глюкоза, природный дисахарид, состоящий из двух остатков глюкозы.
Ключевой особенностью сахарозы является то, что она неспособна к восстановлению. Для C12H22O11 несвойственно проявление характеристик кетонов и альдегидов. Сахароза является быстрым углеводом, который легко накапливается в организме. Натуральное органическое вещество образуется благодаря фотосинтезу и постепенному накапливанию в корнях, стеблях, плодах растений. Производимый сахар является высококалорийным веществом, которое активно используется для изготовления различных продуктов питания.
Способы получения
Для получения C12H22O11 из тростника или свёклы используется одна и та же технология. Подготовленное сырьё тщательно моют в холодной воде, так как нагрев Н2О повлечёт за собой ненужные траты сахарозы. Чистую и просушенную свёклу (тростник) отправляют в специальный аппарат для измельчения до определённого размера.
В диффузионных установках сырьё обрабатывают горячей водой. Во время этой процедуры вымывается сахароза, отделяется весь жмых. Жидкость пропускают через специальные фильтры. Для очистки от примесей используется раствор извести (гидроксид кальция). Благодаря этому ненужные частицы превращаются в нерастворимые соли и постепенно осаждаются.
Дисахарид взаимодействует с известью, после чего образуется сахарат кальция. Раствор обрабатывают углекислым газом, так как это помогает выделить гидроксид. Сахарат разлагается, за счёт чего образуется новое соединение — карбонат кальция. Вещество постепенно осаждается и проходит через фильтры.
Полученную массу выпаривают в специальных вакуумах. В центрифугах органическое вещество разделяется на патоку и кристаллы сахарозы. С помощью пара и промывки водой окончательно очищают сахар. Патоку несколько раз пропускают через фильтр. В итоге получают мелассу и сахар жёлтого цвета. Полученные кристаллы можно осветлить либо использовать в неизмененном виде. Меласса активно применяется в пищевой промышленности. В процессе переработки тростника получается нерафинированный сахар коричневого цвета, получивший большой спрос в бытовой отрасли. Но этот пищевой продукт тоже можно очистить до белого цвета.
Физические характеристики
C12H22O11 представляет собой небольшие кристаллы, которые отличаются сладким вкусом и хорошо растворяются в воде. Сахароза плавится при температуре +160 °C. После остывания расплавленного органического соединения образуется аморфная прозрачная масса — карамель. В природе сахароза содержится во многих растениях. Например, в моркови, свёкле, дыне, кленовом соке. Среди основных физических свойств органического вещества можно выделить то, что показатель плотности составляет 1.6 г/см3, а молекулярная масса находится в пределах 342 г/моль.
При комнатной температуре и небольшом давлении в 150 мл Н2О можно растворить 317.25 г сахара, если охладить воду до 0 °C — 264 г, нагреть до +100 °C — 729 г. Из этого можно сделать вывод, что C12H22O11 лучше всего растворяется в горячей жидкости. В кишечнике под действием ферментов сахароза быстро распадается на моносахариды.
C12H22O11 является важным углеводом, который обеспечивает организм человека ценной энергией. Сахароза повышает мозговую активность, а также защищает внутренние органы от негативного воздействия токсинов. Недостаток этого органического вещества может отрицательно повлиять на общее состояние, так как человека будет беспокоить раздражительность, апатия, депрессия и повышенная утомляемость. Но избыток C12H22O11 тоже является опасным. Чрезмерное употребление продуктов с сахарозой может привести к набору лишнего веса, развитию кариеса и сахарного диабета.
Химические свойства
C12H22O11 не проявляет характеристики альдегидов. По этой причине не удастся добиться взаимодействия с аммиачным раствором Ag2O (качественная реакция «серебряного зеркала»). В результате окисления гидроксидом меди образуется ярко-синий раствор.
C12H22O11 обладает следующими химическими свойствами:
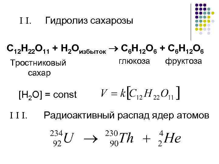
- Кислотный гидролиз глюкозы. Химическая реакция доступна при условии воздействия высоких температур в присутствии катализатора. Например, серной либо соляной кислоты. C12H22O11 разлагается на молекулы глюкозы и фруктозы.
- Гидроксильные группы. По итогам качественной химической реакции с гидроксидом меди образуется сахарат меди ярко-синего цвета: C12H22O11 + Cu (OH)2 → [Cu (C12H21O11)2] + Н2О.
Сахароза не может окисляться, из-за чего называется невосстанавливающимся сахаром.
В присутствии кислот дисахариды гидролизуются. В результате этой химической реакции образуется фруктоза и глюкоза. Проверить это можно экспериментальным путём. Смесь из серной кислоты и растворов C12H22O11 нужно прокипятить. Всего через 3—5 минут можно проверить наличие глюкозы в полученной жидкости: С12Н22О11 + Н2О = С6Н12О6 + С6Н12О6. К раствору нужно добавить щёлочь и несколько капель раствора сульфата меди. Таким способом можно доказать, что ферментативный гидролиз сахарозы приводит к образованию глюкозы. Эта химическая реакция позволяет разобраться в том, какие вещества образуются в результате разложения элемента.
Польза для человека
Только умеренное употребление C12H22O11 положительно влияет на работу организма. Максимальной пользы можно добиться в том случае, если сахароза будет поступать вместе с фруктами, овощами и ягодами. В этом случае углевод гораздо быстрее и качественнее метаболизируется. Итоговая калорийность сахаров определяет высокие энергетические свойства. Польза C12H22O11 заключаются в том, что это органическое вещество способствует выработке серотонина, являющегося гормоном радости.
Сахароза помогает стабилизировать общий эмоциональный фон, быстрее побороть депрессию. C12H22O11 положительно влияет на работу сердечно-сосудистой системы, а также существенно снижает оседание вредного холестерина на стенках сосудов, что предотвращает образование тромбов. Органическое соединение защищает кровеносные сосуды от артроза и артрита.
C12H22O11 участвует в следующих биологических процессах:
- Образование гликогена.
- Обеспечение стабильного функционирования нервных клеток.
- Выделение аденозинтрифосфата.
- Поддержание оптимального для организма уровня глюкозы.
- Участие в обеспечении хорошего состояния мышечной ткани.
- Поддержание оптимального количества форменных элементов крови.
Продукты с содержанием сахарозы являются бесценным источником энергии для людей, связанных с изнурительными физическими нагрузками. Употребление компотов, соков с небольшим количеством C12H22O11 помогает беременным женщинам лучше справиться с токсикозом, а также улучшить пищеварение и быстрее восстановиться после родов. Оптимальное количество сахарозы для детей зависит от их подвижности.
Небольшое количество сладостей позволяет улучшить настроение. Те, кто борется с лишними килограммами, не должны полностью отказываться от сахара, так как это плохо отразиться на самочувствии и эмоциональном состоянии. Если употреблять 30 г сладкого углевода в сутки, то это не помешает сбрасыванию веса.
Сферы применения
Сахароза является востребованным дисахаридом, состоящим из остатков глюкозы и фруктозы. Органическое вещество обладает сладким вкусом, легко растворяется в Н2О. C12H22O11 подвергается гидролизу, реагирует с гидроксидом, образуя при этом сахарат меди. Физические и химические свойства сахарозы повлияли на то, что это органическое вещество получило огромный спрос в следующих отраслях:
- Биологическая химия. C12H22O11 используется как субстрат для получения этанола, глицерина, декстрана, бутанола, а также лимонной и левулиновой кислоты.
- Пищевая промышленность. Сахар используется во всех уголках планеты как самостоятельный продукт, консервант (нужна большая концентрация), а также составной компонент различных соусов, кулинарных изделий, а также алкогольных напитков.
- Фармацевтическая отрасль. Полученную из сахарного тростника сахарозу применяют в процессе изготовления микстур, порошков и сиропов. C12H22O11 входит в состав многих препаратов для лечения детей.
Сахарозу в сочетании с жирными кислотами используют в качестве неионных детергентов (вещества, которые существенно улучшают растворимость компонентов в водной среде). C12H22O11 получила большой спрос в сельском хозяйстве, а также в сфере серийного производства косметических и моющих средств. При правильном применении сахароза абсолютно безопасна и не вредит здоровью.







